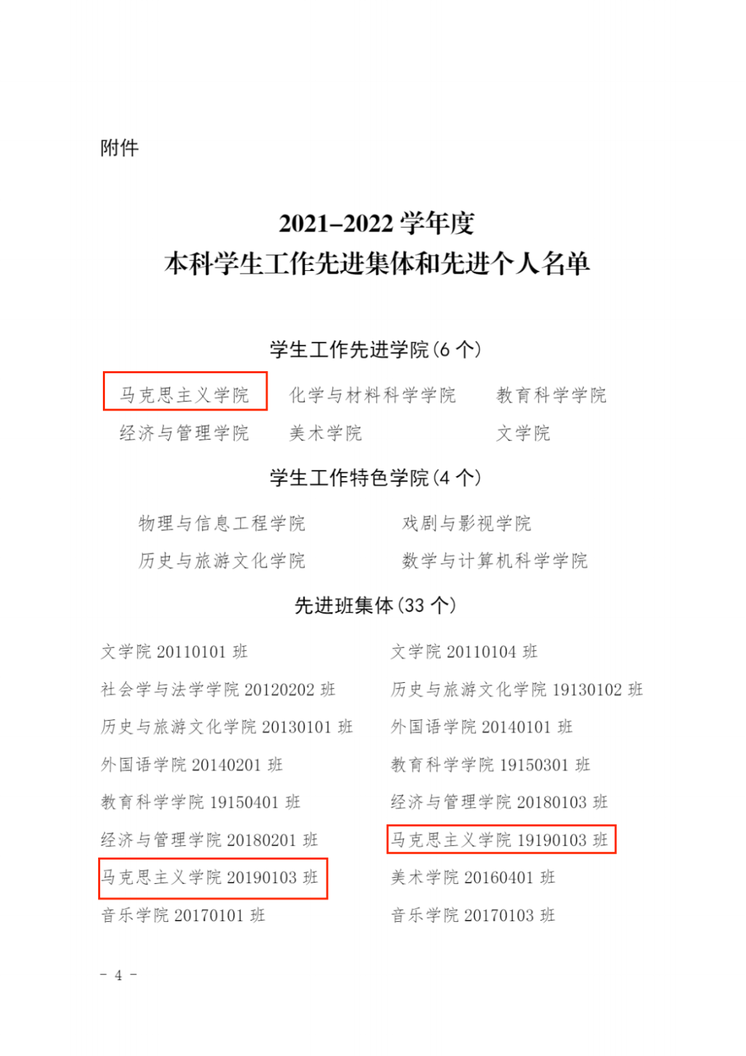
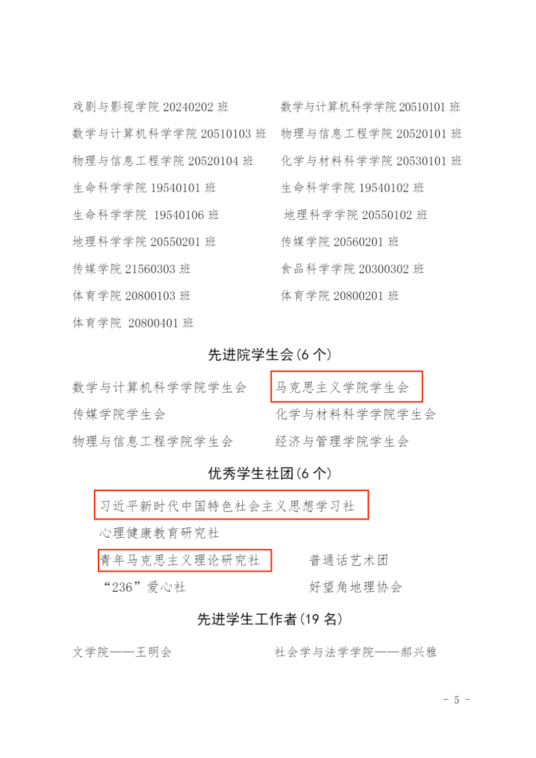
近日,世界杯官网发布了《2026世界杯官方合作网站关于表彰2021——2022学年度本科学生工作先进集体和先进个人的决定》晋师党字{2023}32号,表彰在学生工作中踔厉奋发、不懈努力、有示范引领作用的先进集体和先进个人。其中,世界杯官网被授予“学生工作先进学院”荣誉称号,世界杯官网19190103、20190103班成功评选“先进班集体”、世界杯官网学生会成功评选“先进院学生会”,习近平新时代中国特色社会主义思想学习社、青年马克思主义理论研究社荣获“优秀学生社团”称号。世界杯官网辅导员崔龙燕获“模范辅导员”和“理论研究之星”荣誉称号、李丽丽获“先进学生工作者”荣誉称号、高宇获“模范辅导员”荣誉称号。世界杯官网2004班耿雨婷同学获“校级优秀学生标兵”荣誉称号、1903班温艳华同学获“创新创业之星”称号,还有25名学生获“校级优秀学生”荣誉称号、11名学生获“校级优秀学生干部”荣誉称号、38名学生获“院级优秀学生”荣誉称号、12名学生获“院级优秀学生干部”荣誉称号。世界杯官网将以此次表彰为动力,继续扎实做好学生工作,以更加饱满的热情和干劲,始终牢记“为党育人、为国育才”的光荣使命,努力争取为学校、为社会培养更多栋梁之材。







